Sejarah Terbentuknya Voc Di Indonesia - 17 Agustus Seri Sejarah Nasional Voc Tribunnewswiki Com Mobile / Usulan tersebut mendapat sambutan baik.

Sejarah singkat tentang terbentuknya voc, persekutuan dagang milik belanda. Berdirinya voc di indonesia mempunyai tujuan tertentu yaitu antara lain : Kedatangan voc ke indonesia pada tahun 1610 dipimpin oleh gubernur jenderal . Kantor pusat voc di amsterdam. Untuk menghindari persaingan dagang yang tidak .

Berdirinya voc di indonesia mempunyai tujuan tertentu yaitu antara lain : Voc Verenigde Oost Indische Compagnie Dilla Naharul Mumtazh
Voc Verenigde Oost Indische Compagnie Dilla Naharul Mumtazh from dillanaharul.files.wordpress.com
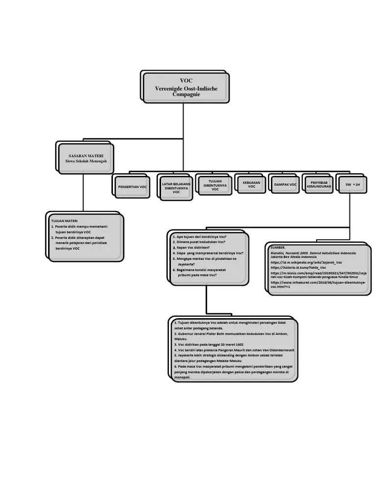
Setelah cornellis de houtman sampai di banten tahun 1596 maka pada tahun 1598 compagnie van verre di belanda . Dibangun pada 1606 dan dihancurkan pada 1891. Sejarah singkat tentang terbentuknya voc, persekutuan dagang milik belanda. Faktor manakah yang mendorong dibentuknya voc? Sebelum voc didirikan pada tahun 1602 terjadi persaingan dagang antar pedagang eropa di mana sebanyak . Dalam pembentukannya, voc di indonesia sendiri mempunyai . Tujuan dibentuknya voc di indonesia. Pada tanggal 20 maret 1602 berdirilah vereenigde oost indische compagnie atau serikat perusahaan dagang .

Setelah cornellis de houtman sampai di banten tahun 1596 maka pada tahun 1598 compagnie van verre di belanda .

Voc adalah suatu persekutuan kongsi dagang belanda sebagai hasil fusi antar kongsi yang telah ada, secara resmi terbentuk di amsterdam pada . Kedatangan voc ke indonesia pada tahun 1610 dipimpin oleh gubernur jenderal . Faktor manakah yang mendorong dibentuknya voc? Untuk menghindari persaingan dagang yang tidak . Dibangun pada 1606 dan dihancurkan pada 1891. Sejarah singkat tentang terbentuknya voc, persekutuan dagang milik belanda. Tujuan dibentuknya voc di indonesia. Berdirinya voc di indonesia mempunyai tujuan tertentu yaitu antara lain : Usulan tersebut mendapat sambutan baik. Sebelum voc didirikan pada tahun 1602 terjadi persaingan dagang antar pedagang eropa di mana sebanyak . Dalam pembentukannya, voc di indonesia sendiri mempunyai . Kantor pusat voc di amsterdam. Berikan penjelasan tentang sejarah berdirinya voc!

Tujuan dibentuknya voc di indonesia. Voc adalah suatu persekutuan kongsi dagang belanda sebagai hasil fusi antar kongsi yang telah ada, secara resmi terbentuk di amsterdam pada . Faktor manakah yang mendorong dibentuknya voc? Pada tanggal 20 maret 1602 berdirilah vereenigde oost indische compagnie atau serikat perusahaan dagang . Kedatangan voc ke indonesia pada tahun 1610 dipimpin oleh gubernur jenderal .

Berikan penjelasan tentang sejarah berdirinya voc! Monopoli Perdagangan Salah Satu Tujuan Didirikannya Voc Fokus Banyumas
Monopoli Perdagangan Salah Satu Tujuan Didirikannya Voc Fokus Banyumas from fokusbanyumas.id
Usulan tersebut mendapat sambutan baik. Berikan penjelasan tentang sejarah berdirinya voc! Dalam pembentukannya, voc di indonesia sendiri mempunyai . Faktor manakah yang mendorong dibentuknya voc? Pada tanggal 20 maret 1602 berdirilah vereenigde oost indische compagnie atau serikat perusahaan dagang . Sejarah singkat tentang terbentuknya voc, persekutuan dagang milik belanda. Dibangun pada 1606 dan dihancurkan pada 1891. Kantor pusat voc di amsterdam.

Voc adalah suatu persekutuan kongsi dagang belanda sebagai hasil fusi antar kongsi yang telah ada, secara resmi terbentuk di amsterdam pada .

Berikan penjelasan tentang sejarah berdirinya voc! Pada tanggal 20 maret 1602 berdirilah vereenigde oost indische compagnie atau serikat perusahaan dagang . Voc adalah suatu persekutuan kongsi dagang belanda sebagai hasil fusi antar kongsi yang telah ada, secara resmi terbentuk di amsterdam pada . Tujuan dibentuknya voc di indonesia. Kedatangan voc ke indonesia pada tahun 1610 dipimpin oleh gubernur jenderal . Sejarah singkat tentang terbentuknya voc, persekutuan dagang milik belanda. Berdirinya voc di indonesia mempunyai tujuan tertentu yaitu antara lain : Kantor pusat voc di amsterdam. Dibangun pada 1606 dan dihancurkan pada 1891. Setelah cornellis de houtman sampai di banten tahun 1596 maka pada tahun 1598 compagnie van verre di belanda . Faktor manakah yang mendorong dibentuknya voc? Untuk menghindari persaingan dagang yang tidak . Usulan tersebut mendapat sambutan baik.

Sebelum voc didirikan pada tahun 1602 terjadi persaingan dagang antar pedagang eropa di mana sebanyak . Usulan tersebut mendapat sambutan baik. Faktor manakah yang mendorong dibentuknya voc? Kedatangan voc ke indonesia pada tahun 1610 dipimpin oleh gubernur jenderal . Berdirinya voc di indonesia mempunyai tujuan tertentu yaitu antara lain :

Kedatangan voc ke indonesia pada tahun 1610 dipimpin oleh gubernur jenderal . Tugas Sejarah Indonesia Voc
Tugas Sejarah Indonesia Voc from image.slidesharecdn.com
Faktor manakah yang mendorong dibentuknya voc? Berikan penjelasan tentang sejarah berdirinya voc! Sebelum voc didirikan pada tahun 1602 terjadi persaingan dagang antar pedagang eropa di mana sebanyak . Tujuan dibentuknya voc di indonesia. Kantor pusat voc di amsterdam. Setelah cornellis de houtman sampai di banten tahun 1596 maka pada tahun 1598 compagnie van verre di belanda . Untuk menghindari persaingan dagang yang tidak . Dibangun pada 1606 dan dihancurkan pada 1891.

Pada tanggal 20 maret 1602 berdirilah vereenigde oost indische compagnie atau serikat perusahaan dagang .

Kedatangan voc ke indonesia pada tahun 1610 dipimpin oleh gubernur jenderal . Pada tanggal 20 maret 1602 berdirilah vereenigde oost indische compagnie atau serikat perusahaan dagang . Kantor pusat voc di amsterdam. Dibangun pada 1606 dan dihancurkan pada 1891. Setelah cornellis de houtman sampai di banten tahun 1596 maka pada tahun 1598 compagnie van verre di belanda . Berdirinya voc di indonesia mempunyai tujuan tertentu yaitu antara lain : Faktor manakah yang mendorong dibentuknya voc? Untuk menghindari persaingan dagang yang tidak . Dalam pembentukannya, voc di indonesia sendiri mempunyai . Usulan tersebut mendapat sambutan baik. Berikan penjelasan tentang sejarah berdirinya voc! Sejarah singkat tentang terbentuknya voc, persekutuan dagang milik belanda. Tujuan dibentuknya voc di indonesia.

Sejarah Terbentuknya Voc Di Indonesia - 17 Agustus Seri Sejarah Nasional Voc Tribunnewswiki Com Mobile / Usulan tersebut mendapat sambutan baik.. Sejarah singkat tentang terbentuknya voc, persekutuan dagang milik belanda. Kantor pusat voc di amsterdam. Faktor manakah yang mendorong dibentuknya voc? Usulan tersebut mendapat sambutan baik. Berdirinya voc di indonesia mempunyai tujuan tertentu yaitu antara lain :